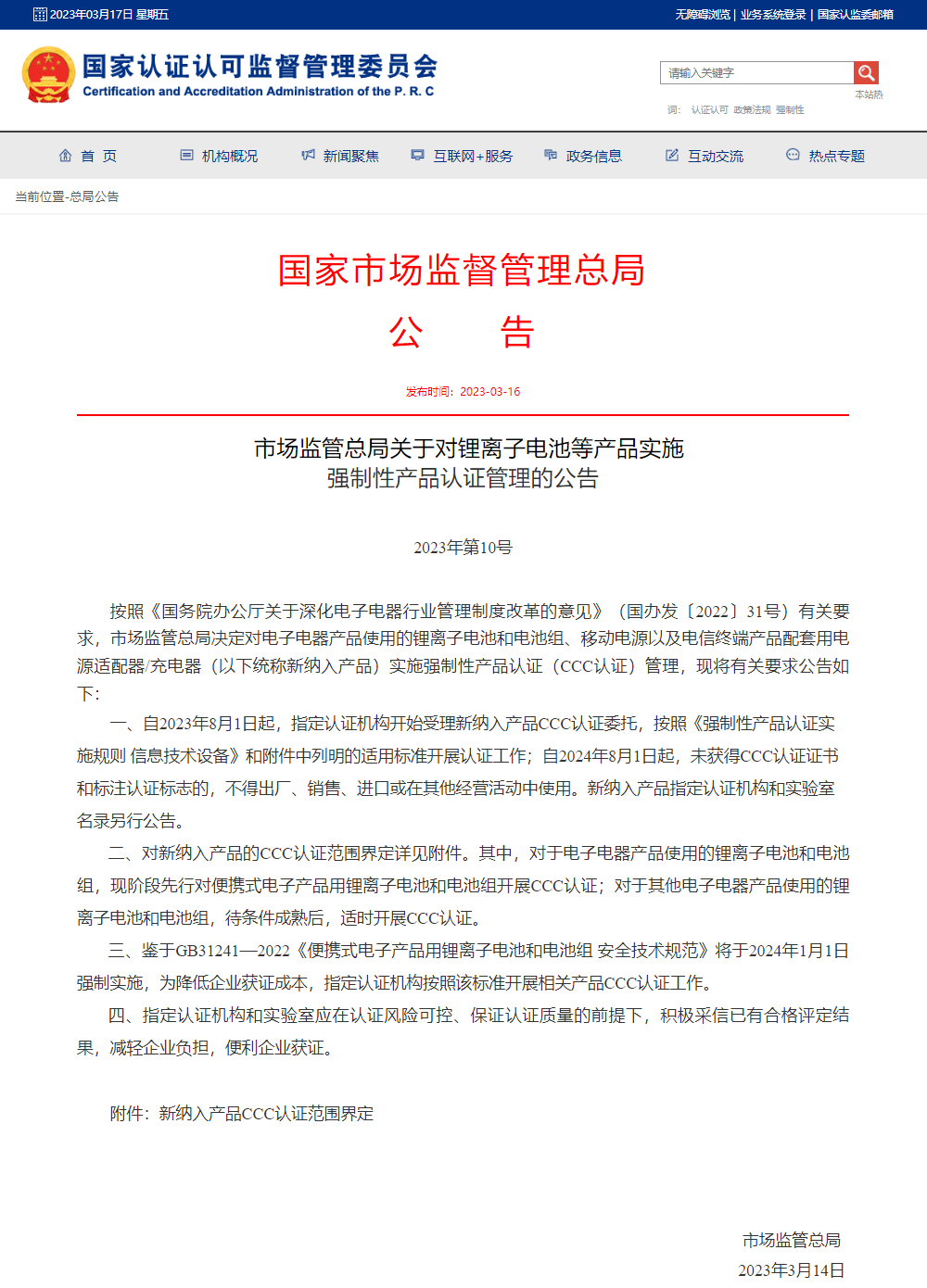
2023 年 3 月 16 日,国家市场监管总局发布公告,决定对锂离子电池和电池组、移动电源以及电信终端产品配套用电源适配器/充电器实施强制性产品认证(CCC认证)管理。
2023 年 3 月 16 日,国家市场监管总局发布公告,决定对锂离子电池和电池组、移动电源以及电信终端产品配套用电源适配器/充电器实施强制性产品认证(CCC认证)管理。

市场监督总局公告内容如图,自 2023 年 8 月 1 日起,指定认证机构开始受理新纳入产品(锂电池、移动电源、电源适配器/充电器等) CCC 认证委托。自 2024 年 8 月 1 日起,未获得 CCC 认证证书和标注认证标志的,不得出厂、销售、进口或在其他经营活动中使用。
CCC 认证即是“中国强制认证”,其英文名称为“China Compulsory Certification”,缩写为 CCC。CCC 认证的标志为“CCC”,是国家认证认可监督管理委员会根据《强制性产品认证管理规定》(中华人民共和国国家质量监督检验检疫总局令第5号)制定的产品认证制度。
本文资讯来源互联网,版权归原作者所有,内容仅代表作者本人观点,如有疑问请私信联系我们。